LAFAQUINO: UMA FERRAMENTA LIVRE PARA EXTENSÃO DO CONHECIMENTO NA ERA DA ELETRONICA

Autores

Resumo

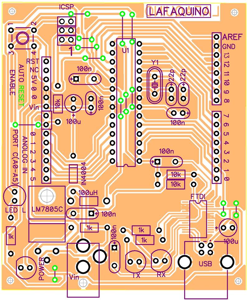
Apesar do desenvolvimento tecnológico ter crescido exponencialmente nas últimas décadas, o conhecimento dos conceitos básicos de eletrônica, física e programação, que estão inseridos nos dispositivos modernos, ainda é desconhecido de grande parte da população mundial, gerando uma alienação tecnológica. O presente trabalho mostra a elaboração de um hardware de plataforma livre, chamado Lafaquino, baseado no projeto arduino, que possibilita que pessoas leigas em eletrônica montem, sem a necessidade de equipamentos eletrônicos de alto custo, suas próprias placas microcontroladas de maneira simples e com um custo relativamente baixo. Todas as instruções para a confecção da placa são fornecidas gratuitamente democratizando o acesso. A placa possui entrada USB, que permite a comunicação com o computador, a gravação dos programas, além de servir como fonte de alimentação. Dez placas foram confeccionadas para efeito de teste e todas apresentaram funcionamento correto. Após os testes, o projeto da placa foi disponibilizado no repositório mundial do Arduino para que possa ser acessada por todos.

Downloads

Publicado

31.12.2018

Como Citar

Voltani von Atzingen, G. (2018). LAFAQUINO: UMA FERRAMENTA LIVRE PARA EXTENSÃO DO CONHECIMENTO NA ERA DA ELETRONICA. Revista Sinergia, 19. Recuperado de https://ojs.ifsp.edu.br/sinergia/article/view/185